地址:南(nán)京市建邺區楠溪江東街85号金潤國(guó)際廣場西樓1506室
電話(huà):025-58866358、58933315
傳真:025-58867358
郵件(jiàn):info@bonagrain.com
4月28日(rì),中國(guó)貿促會境外疫情措施提示地圖已正式上線。
對貨物貿易(除醫療物資外)采取措施的情況——截至6月1日(rì),共有54個國(guó)家(地區)采取相(xiàng)關措施。本期更新2個國(guó)家,其中哈薩克斯坦取消因新冠肺炎疫情對農産品出口實施的所有限制措施。
對醫療物資貿易采取措施的情況——截至6月1日(rì),共有81個國(guó)家(地區)采取了相(xiàng)關措施。本期更新1個國(guó)家——烏克蘭,據烏克蘭獨立新聞社5月27日(rì)消息,烏克蘭政府将個人(rén)防護用品出口禁令延長至7月1日(rì)。
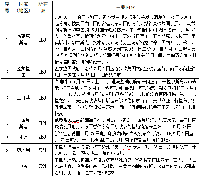
對船(chuán)舶/航班/列車采取措施的情況——截至6月1日(rì),共有148個國(guó)家(地區)采取了相(xiàng)關措施。本期更新16個國(guó)家,其中哈薩克斯坦恢複國(guó)内、國(guó)際客運列車;孟加拉國(guó)、土(tǔ)耳其、奧地利、冰島、法國(guó)、羅馬尼亞、瑞士、烏克蘭、坦桑尼亞恢複部分(fēn)航班;佛得(de)角恢複海上客運。具體(tǐ)如(rú)下:
對邊境口岸采取措施的情況——截至6月1日(rì),共有102個國(guó)家(地區)采取了相(xiàng)關措施。本期更新12個國(guó)家,其中哈薩克斯坦、塔吉克斯坦、伊朗、伊拉克、比利時、丹麥、烏克蘭、西班牙、意大(dà)利逐步開放(fàng)邊境口岸。具體(tǐ)如(rú)下:
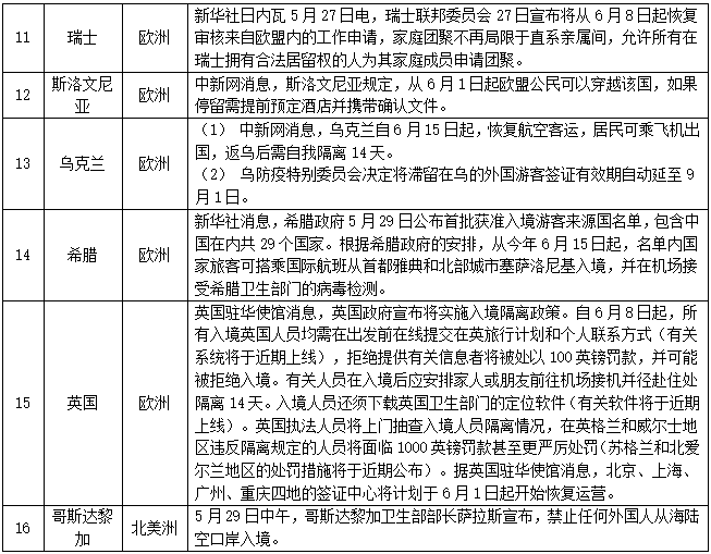
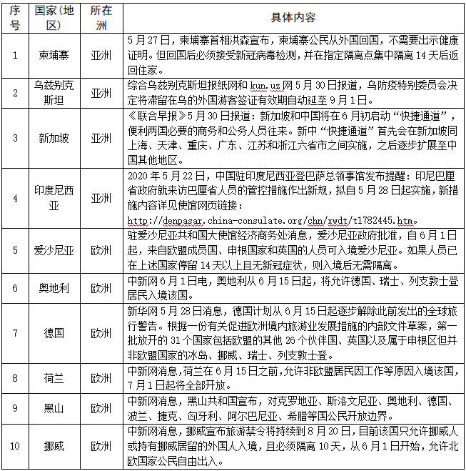
對人(rén)員(yuán)入境采取措施的情況——截至6月1日(rì),共有178個國(guó)家(地區)采取了相(xiàng)關措施。本期更新16個國(guó)家,其中新加坡和中國(guó)将在6月初啓動“快(kuài)捷通道”;愛沙尼亞、奧地利、德國(guó)、荷蘭、黑(hēi)山(shān)、挪威、瑞士、斯洛文尼亞、希臘允許部分(fēn)外國(guó)人(rén)入境;烏克蘭簽證有效期自(zì)動延期。具體(tǐ)如(rú)下:
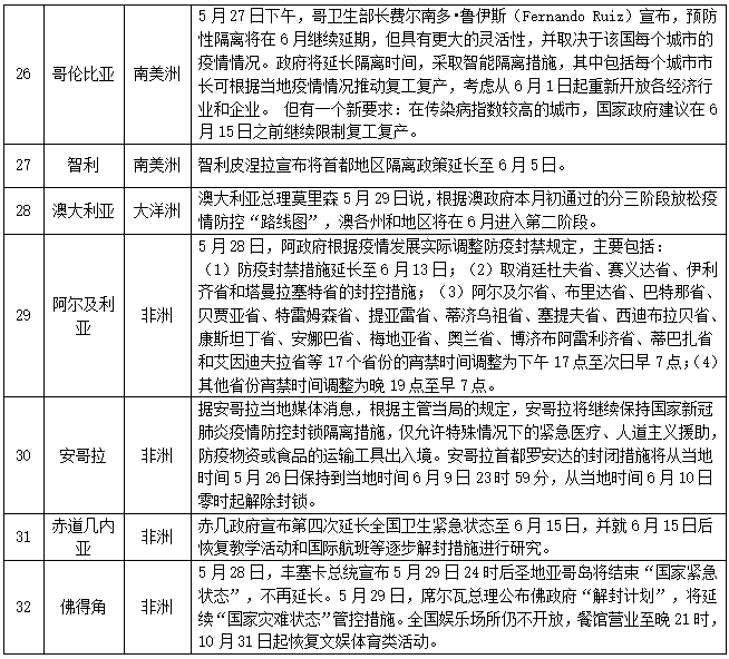
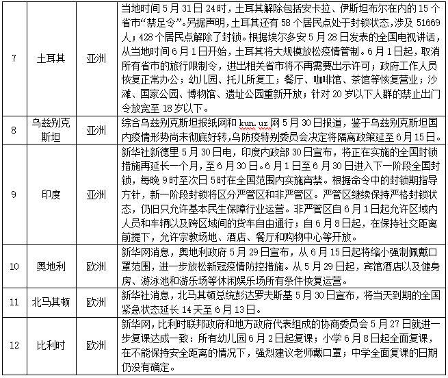
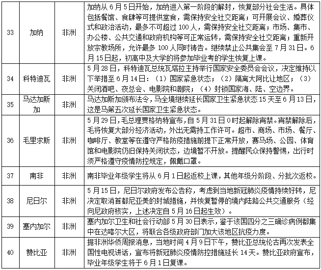
宣布進入緊急狀态等情況的國(guó)家(地區)——截至6月1日(rì),共有151個國(guó)家(地區)采取了相(xiàng)關措施。本期更新40個國(guó)家(地區),其中菲律賓、哈薩克斯坦、斯裡(lǐ)蘭卡、泰國(guó)、土(tǔ)耳其、印度、奧地利、比利時、冰島、波黑(hēi)、俄羅斯、法國(guó)、羅馬尼亞、瑞士、意大(dà)利、英國(guó)、美國(guó)、巴西、哥倫比亞、澳大(dà)利亞、阿爾及利亞、安哥拉、佛得(de)角、加納、毛裡(lǐ)求斯、南(nán)非、尼日(rì)爾、贊比亞28個國(guó)家放(fàng)松部分(fēn)管制措施,啓動不同程度的複工(gōng)複産複課。具體(tǐ)情況如(rú)下:

